附页
一、参会人员
中国自动化学会教育工作委员会委员、各高校自动化专业教学院长(教学主任)、专业负责人及自动化专业一线教师等。
二、会议时间和地点
1.会议时间
2025年11月14日(周五)—16日(周日)
14日报到,14日为教工委工作会议,15日全天大会会议,16日可离会。
2.会议及住宿地点
四川省成都市祥宇宾馆(地址:四川省成都市武侯区新南路103号)
酒店预定,请拨打028-85551111-8122报本次会议名可享受协议价优惠。由于酒店房间有限,预订从速,酒店将按照预定的先后顺序安排,酒店房间标间370元/间/天,大床470元/间/天,均含单人早餐。
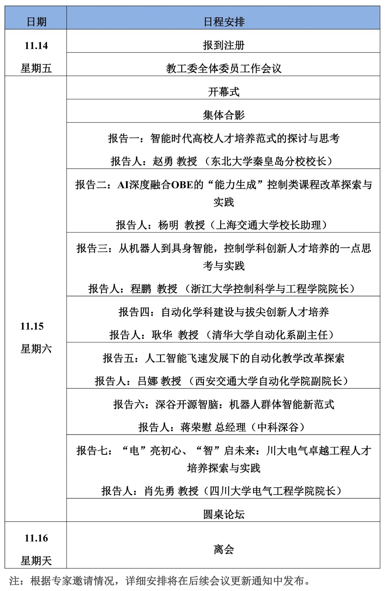
三、会议安排

四、会议费用及注册
1.报名参会
会议注册费2000元/人,会议期间交通费、食宿自理。
会议注册系统登录方式一
链接报名:
https://www.cacpaper.com/register/144/user/preRegist 。
会议注册系统登录方式二
扫描如下二维码:

为便于会务组统计参会信息,建议您在2025年11月8日前在会议注册系统中完成注册。非自动化学会会员,可以使用手机号登录注册。注册费用可以通过注册系统在线支付,也可通过银行转账方式缴纳会议费。银行汇款转账缴费方式请务必备注以下信息:“JIAOXUE2025+姓名+手机号”。缴费后,请将缴费凭证拍照,在会议注册系统中提交确认。)
银行转账方式:
地 址:北京市中关村东路95号(100190)
户 名:中国自动化学会
开户行:中国农业银行北京科院南路支行
帐 号:11250101040011739
2.进入会议微信群。
(微信群将实时发布会议通知等相关信息,分享会议资料及讨论互动等。)
扫描如下二维码加入会议微信群:
