太阳成集团tyc122cc - 122cc太阳集成游戏
ENGLISH
联系我们
学院信箱:ee@scu.edu.cn
学院纪委信箱:dianqijiwei@scu.edu.cn
首页
学院概况
人才培养
学科建设
科学研究
师资队伍
国际交流
122cc太阳集成
学生工作
纪检之窗
专题专栏
当前位置:
首页
>
人才培养
>
本科教育
> 正文
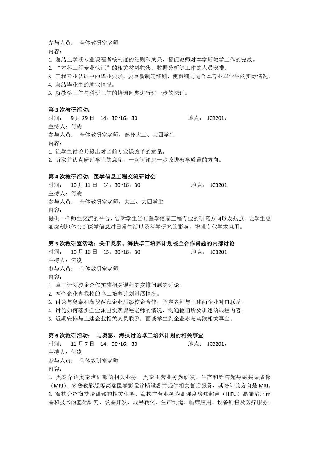
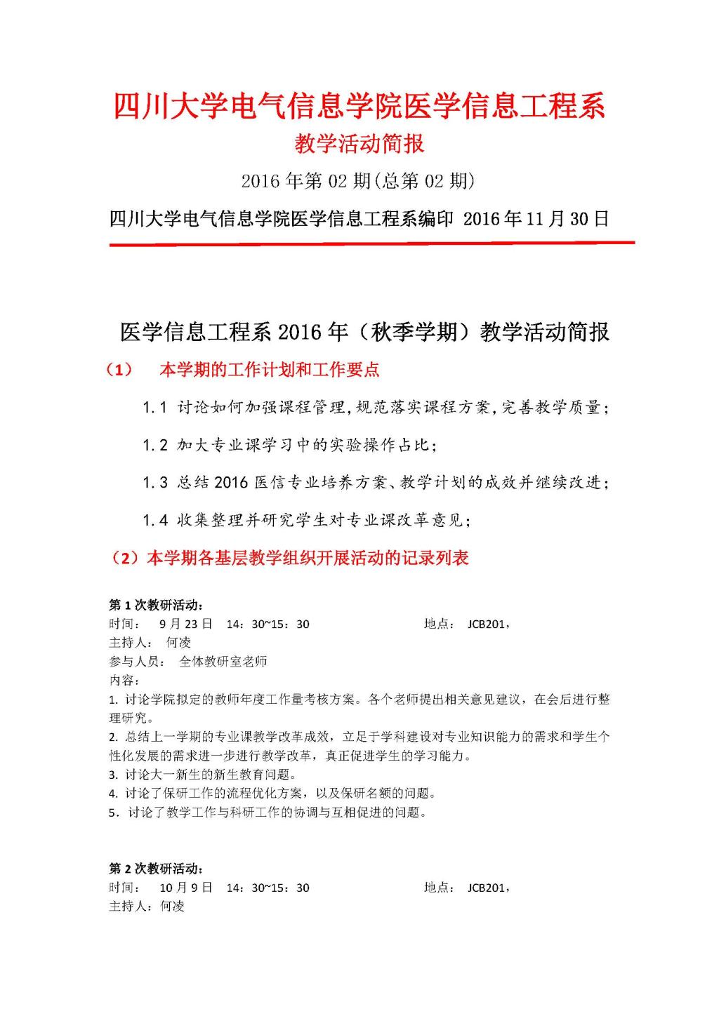
医学信息工程2016年(秋季学期)教学活动简报
日期:2016年12月08日 作者:超级管理员 来源: 点击:[]
电话:028-85405614
传真:028-85405614 邮编:610065
地址:四川大学望江校区基础教学大楼 A座二楼
Copyright©版权所有:太阳成集团tyc122cc - 122cc太阳集成游戏
2017-2025 All Right Reserved
蜀ICP备05006382号